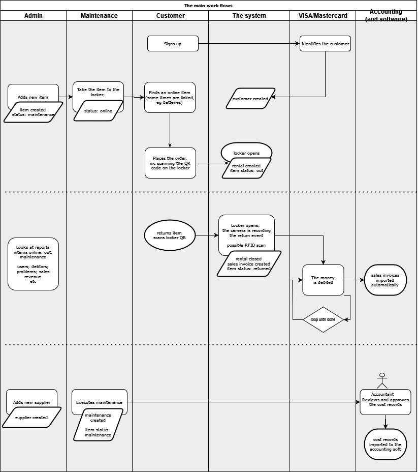
White-label fully automated rental platform
Essentially
- Maximum Ease
- End-to-End Automation
- Cross-Platform (iOS, Android, Web)
- White-label business
- Inventory & Catalog Management
- WCMS Integration
- Credit Card Payments
- Location-Based Search
- Minute-Based Pricing
- Open API (Swagger)
- Reliable



End-to-End Automation
booking, payments, pick-up & return with zero manual work.
Whitelabel Solution
fully branded to your company, ready to launch fast.
Integrated Payments
secure credit card support, revenue flows instantly.
Cross-Platform Reach
Android, iOS, and Web from a single codebase.
Cross platform user interface
Why Expo React Native?




Technology by Facebook
React Native lets us build once and run everywhere — delivering native-quality apps on Android, iOS, and the web with a single codebase.
Admin dashboard
take us for a test run »»»


Web API
take us for a test run »»»

