Essentially

  • Enter project data into an online database
  • Give access according to role-specific rules
  • Drive projects down the pipeline

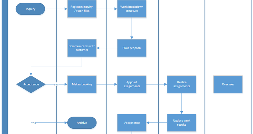
Workflow management

Excellent tool for managing projects work flow

Smart

The user interface is fully responsive to any screen size

Simple

Its easy to start using the tool - completly intuitive, and does not require any study

Applicable areas

  • Furniture installation
  • Scaffolding
  • Moving projects
  • Installation of lighting
  • Installation of doors and windows
  • Network installation
  • Heating installation
  • Gardening projects
  • Sanitary installation
  • Restauration
  • Building projects
  • Electrical installation
Sales
List of customers
Customer view
new inquiry
Projects in pipeline - status: inquiry
Inquiry view
Booking of resources for proposal
Project Manager
Project pipeline list - status: project
Select resources
Worker
Update work status

Test ride here!

Dont just take our word for it. Username boss@test.com Password Zxcvbnm12 CLICK HERE:

Open source

Teams with less then five users are free of charge. Contact us for your private database. CLICK HERE:

Easily customizable

The framework is easliy customizable due to nature of its archtecture. Price negotiable.